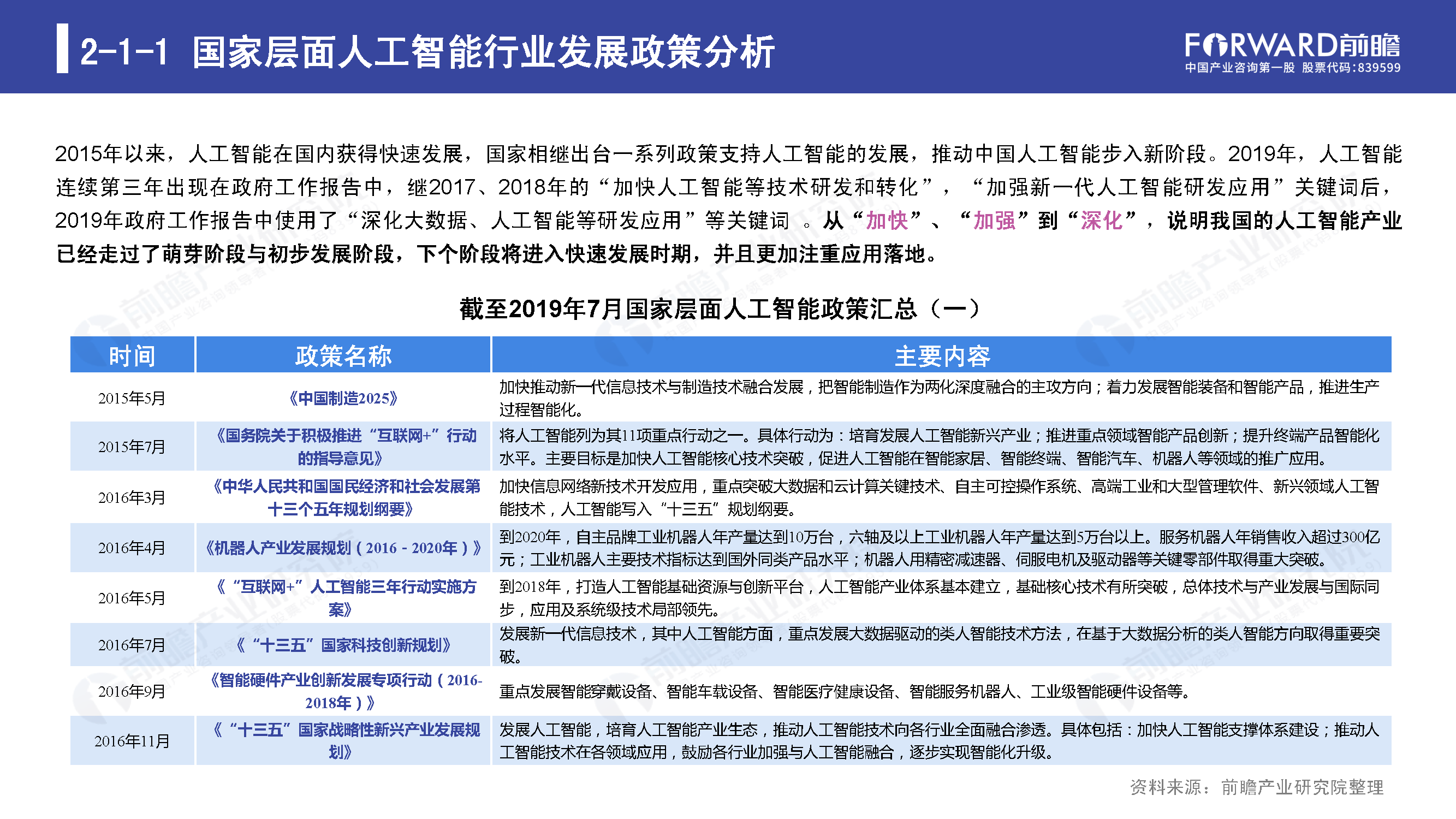
近年来国家政府频繁出台一系列政策,推动人工智能(Artificial Intelligence,英文缩写为AI)发展。未来人工智能的产品制造将在各个领域中实现,并且不断向日常生活中渗透,有助于产业大规模提升。
本文结合综合国情,并从人工智能产业链、整体市场发展、投资现状趋势、经典案例分析、发展前景等方面进行前瞻性分析。(如有侵权请联系我们,及时删除,谢谢!)



















































近年来国家政府频繁出台一系列政策,推动人工智能(Artificial Intelligence,英文缩写为AI)发展。未来人工智能的产品制造将在各个领域中实现,并且不断向日常生活中渗透,有助于产业大规模提升。
本文结合综合国情,并从人工智能产业链、整体市场发展、投资现状趋势、经典案例分析、发展前景等方面进行前瞻性分析。(如有侵权请联系我们,及时删除,谢谢!)


















































