首页
DeepSeek一体机
峥嵘烛龙AI
关于我们
服务
有偿资讯
案例资讯
联系我们
首页
DeepSeek一体机
峥嵘烛龙AI
关于我们
服务
有偿资讯
案例资讯
联系我们
开始您的项目
首页
DeepSeek一体机
关于我们
服务
案例资讯
联系我们
首页
DeepSeek一体机
关于我们
服务
案例资讯
联系我们
巧用“用户画像”进行个性化运营
You are here:
首页
营销干货
干货
2021
03
09
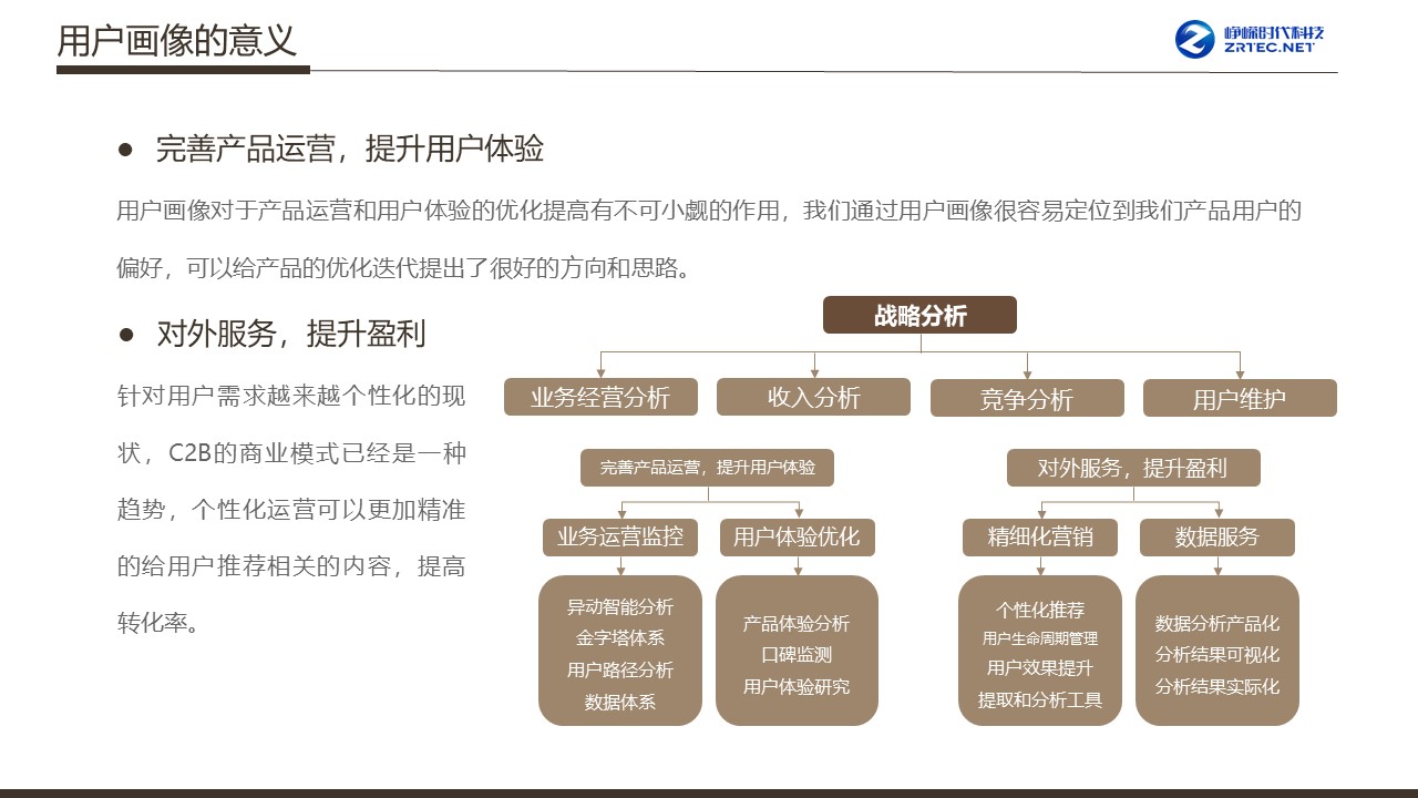
PPT从用户画像的阶段、意义、构建难度、标签建模等方面详细阐述了用户画像的重要性以及在运营方面起到的关键作用。
首页
营销干货
干货
回到顶部